
Descrizione:
Aggiornamento rete distribuzione del gas metano presso industria laterizia
Introduzione
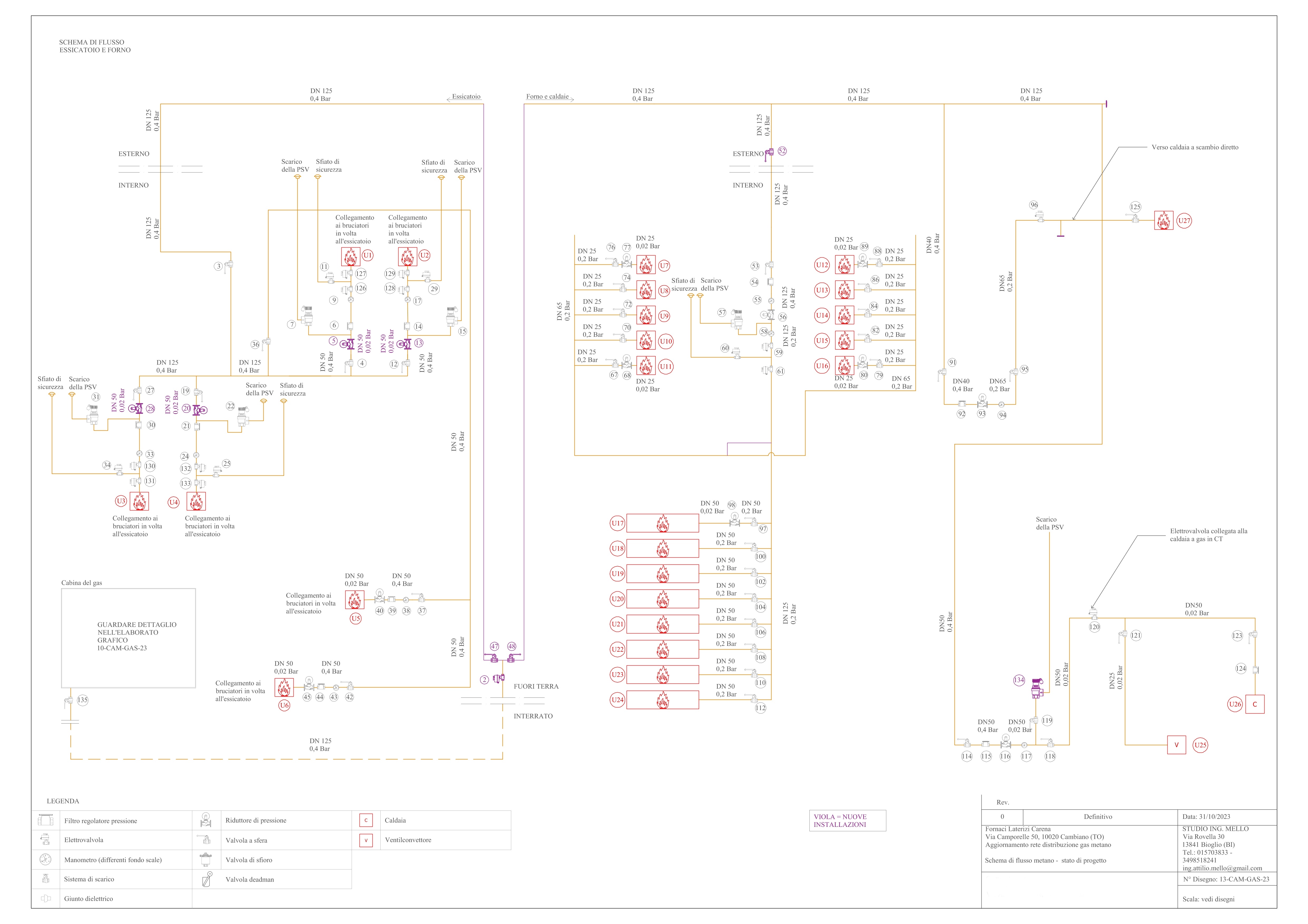
Ogni impianto, che può avere origine dal gruppo di misura dell’Azienda Erogatrice o da una derivazione proveniente da una tubazione asservita ad impianti di tipologia e/o pressione diversa, comprenderà: il punto d’inizio, una rete di distribuzione, gli apparecchi di utenza, le valvole di intercettazione ed eventuali altri componenti aggiuntivi richiesti dalle normative di sicurezza vigenti.
Nello specifico sono presenti più riduttori di pressione, con associate n. 36 utenze.
Il punto d’inizio dell’impianto sarà costituito da un dispositivo di intercettazione, con possibilità di manovra limitata esclusivamente dall’utente interessato, in posizione visibile e facilmente raggiungibile; il dispositivo di intercettazione sarà una valvola manuale con manovra per la chiusura rapida, in rotazione di 90°, ed arresti di fine corsa nelle posizioni di tutto aperto e di tutto chiuso e che permetta la chiusura totale della fornitura di gas in caso di emergenza o di fermo impianto. A valle del dispositivo di intercettazione sarà necessario prevedere una o più prese di pressione accessibili e ad uso esclusivo del singolo impianto. Il collegamento tra l’impianto interno e il gruppo di misura deve essere realizzato in modo tale da evitare sollecitazioni meccaniche al gruppo stesso.
Nel caso si presentasse la necessità di eseguire attraversamenti di intercapedini chiuse o muri, la tubazione non presenterà giunzioni o saldature e sarà protetta da un tubo guaina passante in PVC, con l’estremità verso l’esterno aperta e quella verso l’interno sigillata.
Qualora la tubazione del gas metano attraversi ambienti con pericolo di incendio, il tubo dovrà sarà collocato in apposita guaina metallica.
La sigillatura sarà sempre effettuata con malta cementizia ovvero con materiali plastici speciali di provata affidabilità.
Le tubazioni non attraverseranno canne fumarie, locali chiusi, cavedi con fognature.
Sarà vietato l’uso dei tubi del gas come dispersori, conduttori di terra o di protezione di apparecchiature elettriche e telefoniche.
Tubazioni
L’impianto avrà una pressione massima di esercizio pari a 400,000 mbar.
Le tubazioni saranno quindi classificate come di sesta specie. La rete di tubazioni è del tipo ramificata con un volume pari a 6428,87 dm³.
Caratteristiche posa in opera
Nel progetto saranno presenti le seguenti tipologie di installazione per le tubazioni posizionate all’esterno dei fabbricati:
- Posa interrata, in conformità alle prescrizioni previste dalla norma UNI 11528.
- Posa a vista, in conformità alle prescrizioni previste dalla norma UNI 11528.
Nel progetto saranno presenti le seguenti tipologie di installazione per le tubazioni posizionate all’interno dei fabbricati:
- Posa a vista, in conformità alle prescrizioni previste dalla norma UNI 11528.
I punti terminali dell’impianto, laddove non fossero collegati ad apparecchi utilizzatori, saranno sigillati con tappi filettati.
Disposizioni di posa
Le tubazioni metalliche installate all’esterno, a vista, devono essere collocate in posizione tale da essere protette da urti e danneggiamenti.
Nel caso si utilizzino appositi alloggiamenti, canalette o guaine, per la posa di tubazioni del gas, questi devono essere realizzati in modo tale da evitare il ristagno di liquidi.
Nel caso di posa all’interno di intercapedini chiuse, a patto che esse non costituiscano l’intercapedine della parete, le tubazioni del gas devono essere poste all’interno di un apposito tubo guaina avente idonee caratteristiche.
Nel caso si presentasse la necessità di eseguire attraversamenti di muri perimetrali esterni, la tubazione non dovrà presentare giunzioni o saldature, ad eccezione della giunzione di ingresso e di uscita, e dovrà essere protetta da un tubo guaina passante impermeabile ai gas, con l’estremità verso l’esterno aperta e quella verso l’interno sigillata. Sono vietati gli attraversamenti di pareti con tubi flessibili.
Qualora le tubazioni del gas attraversino ambienti con pericolo di incendio, il tubo dovrà essere collocato in apposita guaina metallica, secondo le più recenti disposizioni in materia di prevenzione incendi.
Divieti
La posa delle tubazioni del gas non è consentita nei seguenti casi:
- passante sotto gli edifici, o comunque all’interno di vespai e intercapedini non accessibili;
- direttamente sotto traccia, anche se collocate all’interno di tubi guaina, posta nel lato esterno dei muri perimetrali degli edifici e relative pertinenze;
- sotto traccia nei locali costituenti le parti comuni degli edifici, compreso sotto il pavimento;
- sottotraccia con andamento obliquo o diagonale;
- a contatto con materiali corrosivi per le tubazioni stesse;
- a contatto con pali di sostegno antenne televisive o tubazioni dell’acqua;
- all’interno di camini, canne fumarie, asole tecniche utilizzate per l’intubamento, nei condotti di scarico fumi, nei vani immondizia, nei vani ascensori, nelle aperture di ventilazione e nelle strutture destinate a contenere servizi elettrici e telefonici.
Cliente:
Azienda produttrice di laterizi
Importo dei lavori:
600 K€
Categoria del lavoro
Industriale, Gas
Alcuni elaborati di progetto




